来源:宁晋县人民政府办公室 时间:2024-10-11
综述部分
宁晋县是“千年古县”,隶属于河北省邢台市,位于河北省中南部,邢台市东北部。北接石家庄,南濒巨鹿县、隆尧县,西接柏乡县,东临新河县、衡水市冀州区 ,辖14镇2乡1个街道(宁北街道)和1个省级开发区,364个行政村,人口86万,总面积1110.9平方公里。
宁晋县地处黑龙港流域冲积平原,地势低平开阔,由西北向东南倾斜。洨河、滏阳河、老漳河、北澧河、泜河等11条河流汇集于此,素有“九河下梢”之称。属暖温带半干旱季风气候区。矿产资源有石油、天然气、岩盐、地热等。是传统农业大县,种植作物以小麦、玉米为主,拥有耕地114万亩,粮食总产常年保持在90万吨左右,特产雪花梨、鸭梨、食用菌等。工业形成了电线电缆、健康食品、光伏新能源、纺织服装、智能农机、绿色化工六大产业集群,其中电线电缆、健康食品、光伏新能源、纺织服装位列107个省级重点产业集群,2023年集群营收1218亿元,同比增长15.78%。 是全国自然资源节约集约示范县、全国“百校联百县兴千村”试点县、全国农村集体经营性建设用地入市试点县、中央财政支持普惠金融发展示范区、全国村志编修示范县、河北省宜居宜业和美乡村建设首批试点县、河北省县域特色产业振兴优秀县。
2023年,全县地区生产总值完成330.21亿元,增速3%,全部财政收入、一般公共预算收入分别完成35.5亿元、18.8亿元,分别增长33.4%、15.6%。
1.建制沿革
远古时期,境域称杨地,又称杨纡。
唐尧之世,分天下为九州,杨地属冀州之域。
舜时,分天下为十二州,冀州分为幽、并二州,杨地属并州。
夏商二代,幽州、并州合并,杨地属冀州。
春秋时属晋国,战国时属赵国。
秦代,“废分封,设郡县”,全国分三十六郡,杨氏邑属邯郸巨鹿二郡地。
西汉高祖十一年(前196年),置杨氏县、廮陶县,属巨鹿郡。公元9年,王莽新政,杨氏称功陆。
东汉,复将杨氏县、廮陶县归属冀州刺史部巨鹿郡,郡治廮陶。建安十七年(212年),廮陶县改属冀州魏郡。
三国魏时,杨氏、廮陶县仍属巨鹿郡;黄初七年(226年),巨鹿郡改为巨鹿国;太和六年(232年),国徙为郡,郡治廮陶(今宁晋南)。
咸宁六年(280年),西晋统一天下,分全国为十九州,杨氏县、廮陶县属冀州。
北魏,巨鹿郡分设为北巨鹿郡和南巨鹿郡,廮陶县属北巨鹿郡。永安二年(529年),杨氏旧址置廮遥县,县治杨氏旧城(今城关),属南巨鹿郡。
北齐,废廮陶县,并入廮遥县,属赵郡。
隋代,隋文帝改州、郡、县制为州县制,廮遥县复名廮陶县,改属栾州。大业三年(607年),隋炀帝复将栾州改赵郡,廮陶县属赵郡。
唐代,廮陶县先属赵州。武德五年,属栾州。贞观元年(627年),唐太宗分全国为十道,廮陶县属河北道赵州。天宝元年(742年),取“安宁晋福”之意,改称宁晋,属河北道赵州。
五代,置河北路,宁晋属河北路赵州。
北宋熙宁六年(1073年),河北路分为东、西两路,赵州属河北西路,宁晋县随属之。大观三年(1109年),赵州改称庆源节度,宁晋属之。宣和元年(1119年),赵州改为河北西路庆源府,宁晋属之。
金代,天会七年(1129年),庆源府复称赵州。金天德三年(1151年),赵州改称沃州,宁晋属之。
蒙古初年,沃州复名赵州,属真定路。太宗六年(1234年),废赵州,置永安州,宁晋属之;太宗七年(1235年),废永安州,复名赵州,宁晋属之。
明代,洪武二年(1369年),属直隶中书省真定路赵州。后改中书省为京师,改路为府,宁晋属京师赵州(今正定)。
清初,仍属赵州。雍正二年(1724年),赵州升为赵州直隶州,宁晋属之。嘉庆二十五年(1820年),为避宣宗名讳“旻宁”,改“宁晋”为“甯晋”。
民国2年(1913年),复名“宁晋”,属直隶省冀南道,县衙改称县公署。
民国3年(1914年),属大名道。
民国17年(1928年),废除“道”行政建制,宁晋县直属河北省,县公署改称县政府。
民国25年(1936年),属河北省第十三督察区。
民国26年(1937年)10月,国民党县政府南逃,宁晋县处于无政府状态;日军占领县城,扶植地方士绅组建维持会(日军急于南下,未驻扎)。
民国27年(1938年)2月,八路军东进纵队占领县城,解散维持会,地方士绅推举出县长;9月,中共领导的宁晋县抗日民主政府成立,驻县城东关,属冀南区四专署;10月,县抗日政府撤离县城;11月,日军侵占县城,伪县公署成立;12月,国民党宁晋县政府重新设立,府无定址,多活动在农村。
民国29年(1940年)4月,析宁晋县南部置宁南县,成立宁南县抗日民主政府。宁晋县属晋察冀边区冀中区七专区,宁南县属晋冀鲁豫边区冀南区十一专区。
民国30年(1941年),宁晋县与赵县、元氏县连壤区组成赵元宁联合县,和宁晋县同隶冀中区七专区;宁南县仍属冀南区十一专区。
民国34年(1945年)6月,撤销赵元宁联合县,复原辖区划;宁晋县改属冀中区六专区,宁南县改属冀南区四专区;8月,宁晋县、宁南县抗日民主政府改称民主政府;9月,宁晋县城解放,宁晋县民主政府迁驻县城。
民国35年(1946年)7月,宁晋县改属冀中区十一专区;宁南县仍属冀南区四专区。
民国37年(1948年)9月,华北人民政府成立,晋察冀边区和晋冀鲁豫边区两边区即行撤销,宁晋、宁南直属华北人民政府。
民国38年(1949年)8月,河北省人民政府成立;10月,宁南县与宁晋县合并为宁晋县,属河北省邢台专区。
1949年10月,中华人民共和国成立,宁晋县属邢台专区。
1958年4月,宁晋县划归石家庄专区;12月,撤销新河县、赵县,并入宁晋县。
1960年5月,撤销石家庄专区,宁晋县属石家庄市。
1961年5月,恢复邢台专区,宁晋县划归邢台专区;7月,析宁晋县复置赵县、新河县。
1970年,邢台专区改称邢台地区,宁晋县属之。
1993年7月,邢台地区并入邢台市,宁晋县改属邢台市管辖。
2003年11月,析辖区内大曹庄乡、徐家河乡划归邢台市大曹庄管理区。
2005年1月,河北省政府确定宁晋县为河北省首批扩权县之一。
2015年3月,宁晋县被确定为第二批省直管县体制改革试点县。9月,取消第二批省直管县改革试点,宁晋县重新划归邢台市管理。
2017年9月,大曹庄管理区并入宁晋县,实行一体化管理。
2.行政区划
宁晋县隶属邢台市,截止到2023年末,辖1个街道、14个镇、2个乡、1个省级经济开发区、364个行政村。县人民政府驻凤凰镇天宝东街23号。
街道、镇、乡 | 行政区划代码 | 所辖社区、行政村 |
宁北街道 | 130528001 | 小王庄村、北塔庄村、小及村、黄退一村、黄退二村、 黄退三村、大及村、小枣村、王村、石柱村、果村、荆里庄村、北楼下村、和平社区 |
凤凰镇 | 130528100 | 得胜村、永兴庄村、新宁村、书院村、繁荣村、光复村、民主村、解放村、团结村、幸福村、南关村、八里庄村、大柳庄村、小柳庄村、王家场村、焦家庄村、南鱼台村、西王里村、东王里村、漫柳庄村、北鱼台村、亭子头村、郭家寨村、刘路村、孟村、薛庄村、敏村、辛寨村、赵庄村、孙村、南曹村、中曹村、路前村、孙家庄村、大王庄村、李史庄村、上城嘉苑社区、上城华府社区、洨滨社区、兴宁社区、贸源社区、九河社区、麒麟社区、富强社区、月城社区、天宝东社区、天宝西社区、兴合社区、吉祥社区、民乐社区、状元社区、石坊社区、东城社区 |
河渠镇 | 130528101 | 河渠村、巴家庄村、褚家庄村、薛家营村、马家庄村、东里村、西里村、堤里村、固下村、赵村村、前浊南村、后浊南村、大北里村、小北里村、大南里村、小南里村、白侯村、大召村、张召村、乔家寨村、南楼下村、小北苏村、大北苏村、漳北村、南近村、北近村、中近村、北陈村、李家营村、马房村、油房村、南苏村、 内章村 |
北河庄镇 | 130528102 | 北河庄一村、北河庄二村、北河庄三村、北河庄四村、北河庄五村、东陈一村、东陈二村、东陈三村、东陈四村、 东沙良村、西沙良村、南河庄村、东河庄村、西河庄村、素邱一村、素邱二村、素邱三村、侯家庄村、范家庄村、小曹庄村、高庄村、柏房村、西赵村、中兴村、北孟村、东孟村、西孟村、塔底村、翟村 |
耿庄桥镇 | 130528103 | 耿庄桥村、后辛立庄村、前辛立庄村、北周家庄村、西周家庄村、南周家庄村、刘家台村、马家台村、史家台村、赵家台村、曹家台村、杨家台村、冯家台村、耿赵庄村、杨丰头村、刘丰头村、新丰头村、大疙瘩村、孙家尧村、史家咀村、孟庄桥村、杜贾庄村、西官庄村、南官庄村、北官庄村、孟家庄村、李单庄村、毕家庄村、赵家庄村、长路村、西庞庄村、东庞庄村、崔官庄村、孙家口村、孙庄村、南庄村、闫庄村、贾庄村 |
东汪镇 | 130528104 | 东汪一村、东汪二村、东汪三村、东汪四村、东汪五村、东汪六村、艾辛庄一村、 艾辛庄二村、艾辛庄三村、南丁曹一村、南丁曹二村、 南丁曹三村、北丁曹村、小河口村、洨口村、铺头村 |
贾家口镇 | 130528105 | 贾家口村、东马家庄村、小河庄村、冯家庄村、西侯高村、东侯高村、历城村、小刘村、神堂村、朱家庄村、黄儿营东村、黄儿营西村、尧台一村、尧台二村、尧台三村、白木村、延白村、连邱村、蔡家庄村、大营上村、曹家楼村 |
四芝兰镇 | 130528106 | 四芝兰村、三芝兰村、北侯庄一村、北侯庄二村、北侯庄三村、北圈里、北赵家庄村、北齐家庄村、南齐家庄村、南迁善村、北迁善村、侯家佐村、大杨庄村、南圈里村、 邸亮庄村、佃户营村、屈家庄村、北辛庄村、前辛村、西曹固村、东曹固村、南白豆村、北白豆村、韩家庄村、南侯庄村、李家庄村、段家庄村、北孟庄、荆邱村 |
大陆村镇 | 130528107 | 大陆村一村、大陆村二村、大陆村三村、大陆村四村、北梁家庄、南梁家庄、赵平邱北村、常家庄一村、常家庄二村、常家庄三村、东阎家庄村、东魏家庄村、东张家庄村、雷家庄村、金家庄村、武家庄村、周家庄村、赵平邱中村、赵平邱南村、陈家庄村、镇邱村、东王庄村、雷李庄村、草厂村 |
换马店镇 | 130528108 | 换马店村、米家庄一村、米家庄二村、米家庄三村、大康庄村、小康庄村、东枣村、北枣村、 胡谷村、曹伍疃一村、曹伍疃二村、武家桥村、南及桥村、西及桥村、北及桥村、楼底村、藏庄村、西枣村、秦邱村、西村、边村、寨子村 |
苏家庄镇 | 130528109 | 苏家庄村、北朱家庄村、南高李庄村、北高李庄村、东丁村、西丁村、毕家寨村、汤家寨村、李羊盃村、孙羊盃村、赵羊盃村、段羊盃村、小杨庄村、段木庄村、西马庄村、东马庄村、王家庄村、高庄窠村、疙瘩头村、伍烈霍村、浩固村、司马村 |
唐邱镇 | 130528110 | 唐邱一村、唐邱二村、唐邱三村、唐邱四村、孔小营一村、孔小营二村、孔小营三村、孔小营四村、双井村、岳家庄村、裴家庄村、南马庄村、胡岳村、兼场村、郝庄村 |
大曹庄镇 | 130528111 | 北镇村、南镇村、东镇村、西镇村、中镇村、小马村、周村、婴泊社区 |
侯口镇 | 130528112 | 侯口一村、侯口二村、侯口三村、曹伍庄村、邢朱庄村、营台村、高口村、香亭村、邱头村、陶礼村、东曹庄村、城北村 |
纪昌庄镇 | 130528113 | 纪昌庄北村、纪昌庄中村、纪昌庄南村、郑家窑村、西和睦村、东和睦村、清善头村、清善桥村、百尺口村、桥河东村村、桥河西村村、西林子村、东林子村、讲理村、砖河村 |
北鱼乡 | 130528205 | 北鱼一村、北鱼二村、北鱼三村、黄赵台村、郭家台村、于家台村 |
徐家河乡 | 130528206 | 徐家河村、榆树庄村、盐场前村、盐场后村、刘家场村、老王庄村、泊里庄村、鱼滩头村、贾家庄村、宋家庄村、张家庄村 |
宁西筹备办 | —— | 曹家庄村、南塔庄村、谷家庄村、杨家庄村、东南汪村、闫家庄村、魏家庄村、张化庄村、前张孟村、后张孟村、北沙良村、北留村、南留村、西南汪村、北董村、凤城西社区、晶龙社区、新兴社区、文源社区 |
3.地理环境
3.1位置境域
宁晋县位于河北省中南部,邢台市东北部,东与新河县、衡水市冀州区、石家庄市辛集市交界,西与柏乡县相连,南与隆尧县、巨鹿县接壤,北与石家庄市赵县、晋州市毗邻。县域介于东经114度46分—115度15分,北纬37度24分—37度48分之间,东西最大距离43.4公里,南北最大距离44.5公里,行政区域面积1110.9平方公里。
3.2地质构造
宁晋地区属冀中台陷,近赞皇穹断束、宁晋断凸区,为八个IV级构造单元之一。千百万年来受太行山冲、洪积,洼地湖相沉积影响,沉积了较厚的黄土、沙层,新生界地层总厚度2000米。第三系广泛隐伏于地下,蕴藏有石油、天然气、油页岩、石膏、薄煤层、热水等资源;上第三系厚500—1350米,下第三系大部分缺失。第四系沉积主要有松散的亚粘土、轻粘土夹粉砂、粗砂等,一般厚500—600米,垂直向上由老到新依次为下更新统、中更新统、上更新统、全新统。
宁晋县跨居临清坳陷三级构造单元上, 由于强烈构造差异运动,基层发育有北北东向晚近期活动断裂,割裂成束鹿断陷、 隆尧凸起、巨鹿凹陷两个四级构造单元。受新生代区域应力场作用,新旧断层形成束鹿、百尺口、柏乡三条断裂带。断层主要由北盘上升、南盘下降的北东向大断层组成。束鹿断裂带(太行山前断裂带)自辛集入境,经四芝兰、东汪、耿庄桥向南出境,入隆尧县牛家桥,近代地震活动较频繁。百尺口断裂带北起辛集市南智邱,经百尺口、艾辛庄,向南出境,入隆尧、巨鹿、宁晋三县交界处,北东走向,近代地震活动仅次于束鹿断裂带。柏乡断裂带北起晋州市,南至柏乡县,北东向,被衡水断裂带和隆尧南断层切断,近代地震活动一般。据1990年中国地震裂度区划图,宁晋县城50年超越概率10%的地震烈度为7度。据2015年《中国地震动参数区划图》(GB18306-2015),宁晋县城地震动峰值加速度为0.15g,地震动反应谱特征周期为0.35s。
3.3地形地貌
宁晋县地处冀中平原中南部,属太行山东麓冲积平原,地势低平,自西北向东南倾斜,地面自然坡降1/4000。全境最高海拔36.5米(米家庄),最低海拔24.4米(孟家庄),高差12.1米。受诸多自然条件影响,境内形成西部扇缘冲积平原、东北部河流冲积平原、东南部滞洪洼地三个地貌单元。
西部为扇缘冲积平原,洨河、北沙河沿东侧向东南洼地纵流,与洼地交接;地势较高,岗丘稀少,地面缓平;耕种历史悠久,历来为粮棉高产地域。
东北部为河流冲积平原,受历史上滹沱河、百尺沟、碱河多次泛滥、冲刷、改道的影响,泥沙沉积,形成沙滩、沙丘、沙岗、沙坑等地貌,土壤次生盐碱,已治理改造为宜林宜粮宜棉土地。
东南部为滞洪洼地,地势最低,历史上为宁晋泊、大陆泽水域,道光十九年(1839年)干涸后为季节性滞洪区,河道纵横,新冲积物逐渐填充、覆盖,地面加高;地多盐碱,经治理皆成沃土良田。
3.4气候
宁晋县属东部季风区,暖温带半干旱地区,大陆性气候显著,四季分明。春季,天气乍寒乍暖,干旱多风;夏季,高温、高湿,降水多而集中;秋季,秋高气爽,温度宜人;冬季,天气寒冷而干旱。
年平均气温12.9℃,极端最低气温-23.3℃(1966年2月22日),极端最高气温43.2℃(2002年7月15日);年平均降水量481.1毫米,降水季节、年际差异大,全年约70%的降水分布于夏季,年最大降水量946.5毫米(1963年),最小降水量177.3毫米(1972年);年平均总日照时数2486.2小时,5月日照时数最多,11月最少;无霜期平均198天,初霜日平均在10月5日,终霜日平均在5月4日;年平均风速2.3米/秒,全年最多风向南风。
3.5水文
3.5.1古代
宁晋县地势低洼,历史上县域东南部有宁晋泊,其前身为大陆泽,黄河曾流经此地,公元前602年黄河改道后,发源于太行山的多条河流注入大陆泽。宋代,大陆泽位于今隆尧、巨鹿、邢台市任泽区境内,由于河水灌淤,湖底抬高,积水循滏阳河向下游相对低洼的宁晋县境移动。后因滹沱河屡次泛滥,泥沙淤积,17世纪初大陆泽分为南泊、北泊两部分,其中北泊湖体平浅、散漫,河湖交错,因主要位于宁晋县内,又名“宁晋泊”。17世纪中叶后,由于滹沱河南徙入宁晋泊,又引导南泊之水北泄,宁晋泊急剧扩大,直到1839年滹沱河向北改道后,宁晋泊失去稳定水源,加之围湖造田,湖泊逐渐萎缩。清代中后期,宁晋泊东西宽度自北鱼村至史家咀村20余里,南北长度自南鱼村至素邱、东汪、鱼台、赵庄长30余里,有环泊村庄18个,泊中村庄10个,洼地虽初步垦为耕田,但仍有漳、澧、滏、七里、沙、洨、泜、槐、午等9条河道汇集于此,有“九河下梢”之称,多洪涝灾害。1939年洪水时宁晋泊南北长度仅14公里,枯水季节已不显泊形,最终干涸消失。
历史上,境内河流纵横交错,河道迁徙多变,河多水大,洪涝频发,害多益少;且河源复杂,河流淤塞、改道、消失颇多。较大河流有滹沱河、漳河、滏阳河、洨河等。
滹沱河流出太行山后,其中一股向东注入宁晋泊,河道善淤、善决、善徙,有“小黄河”之称;1868年北徙后远离县境,但每遇洪水仍向南泛滥。
漳河在西汉以前属黄河水系,新莽时黄河南徙,属清河支流,隋朝为南运河支流,属海河水系;唐代以来漳河改道频繁,迁徙分南、中、北三个河道,北道自东南入境,汇入宁晋泊。清代中期,漳河并行三道,入滏阳河一支称新漳河,至新河南入宁晋泊一支称老漳河。
滏阳河自耿庄桥村南入境,北流至小河口村南,横穿澧河,呈十字河形,后北流淤塞,滏澧合流,改向东经艾辛庄、侯口东出境;经历代疏浚,曾为邯郸至天津水路航道。碱河、沙河、七里河、澧河原为滏阳河支流,后皆被滹沱河冲淤,壅塞失形,或四散漫流,或改道。泜河、槐河、午河为澧河支流。
洨河经栾城、赵县,自边村入境;明崇祯年间河道淤塞,改至南关广济桥南流,散漫平地,不显河形;1946年将洨河自小马村北汇入北沙河,旧河遂废。
此外,汉代境内有太白渠(运粮河、绵水),汉永平元年(公元58年)开通漕船,自元氏西北经赵县北晋村向南入境,再经张孟、高庄入宁晋泊。久已失形。
3.5.2现代
宁晋县属于海河流域子牙河水系,境内河流主要有洨河、北沙河、午河、泜河、北澧新河、滏阳河、滏阳新河、汪洋沟-滏宁渠、小漳河、老漳河、滏东排河、三河沟通共12条,总长度共计167.62km,这些河流属于季节性河流,旱季干枯,雨季行洪排沥,且多在境内汇流。
洨河上游有二条支流,一支为潴龙河,发源于元氏县胡家庄,该支上建有八一水库;另一支为沙河,发源于获鹿县后仙。流域面积1658平方公里,长59.85公里,该河经栾城、赵县、在宁晋县换马店镇边村入境,在我县境内长26.2公里,流经6个乡镇(换马店镇、北河庄镇、经济开发区、东汪镇、大曹庄镇、凤凰镇),28个村,设计流量换马店镇西及桥以上665秒立方米,以下为700秒立方米,纵坡1/2200-1/4000,洨沙汇流以下纵坡1/4000,设计流量560秒立方米。洨河左堤即北围堤,1967年冬至1968年春开挖洨河时筑成,与东围堤共同调控宁晋泊蓄滞洪区洪水沿滏阳新河下泄,北围堤自石家庄赵县胡家营起,到小河口村南与滏阳河左堤相接,长28.55公里,2021年实施了宁晋县洨河(北围堤综合治理项目)。
北沙河在京广铁路以上叫槐河,槐河发源于赞皇县嶂石岩,京广铁路以下经高邑、赵县、宁晋,在宁晋县大曹庄乡小马村西北与洨河汇流。北沙河宁晋段由河渠镇大北苏村西南入境,至宁晋县大曹庄小马村西,在我县境内长17.7公里,流经3个乡镇(河渠镇、北河庄镇、经济开发区),17个村,洨沙汇流以上纵坡1/1600,原设计流量460秒立方米,2014年大北苏—北沙良段经治理后,设计流量750秒立方米。
午河在柏乡县城以上分南北二支,南支发源于临城县东部丘陵区,铁路桥以下,流量30秒立方米。北支发源于赞皇县院头镇,韩村铁路桥以下,流量50秒立方米。流域面积856平方公里,干流自柏乡县城起经隆尧县北部,在宁晋县徐家河村西汇入泜河,长72公里。午河自宁晋县北鱼村西南入境,至徐家河村西与泜河汇流,在我县境内长4.3公里,流经1个乡(北鱼乡),2个村,河底宽12至14米,设计流量80秒立方米,纵坡1/7000。
泜河上段分南北二支,南支发源于内丘县章台,北支发源于赞皇县和山西交界处,泜河上段有临城水库,下游到宁晋县徐家河村西有午河汇入,至曹家台西北入北澧新河,流域面积879平方公里,隆尧县八里桥以下长20.6公里。泜河自我县北鱼乡郭家台西南入境,至耿庄桥镇曹家台西北入北澧新河,在我县境内长10.26公里,流经3个乡镇(耿庄桥镇、北鱼乡、徐家河乡),8个村,河底宽15至20米,设计流量130秒立方米,纵坡1/8000。
北澧新河是滏阳河系主要行洪河道,是贯通大陆泽和宁晋泊两大滞洪区的行洪骨干河道,承接滏阳河系大部分支流的来水,在邢台市任县环水村附近有留垒河、沙洺河、南澧河、顺水河、牛尾河汇入,在邢家湾附近有白马河、小马河、李阳河汇入,在宁晋县东汪镇小河口村南与滏阳河、洨河汇流,汇流以下称滏阳河。北澧新河自邢台市任县环水村起,至宁晋县东汪镇小河口村南,全长41.27公里,设计流量300秒立方米,河底宽25至38米,纵坡1/3000至1/10000。北澧新河自宁晋县徐家河乡老王庄村东南入境至滏阳河汇流长13.2公里,流经2个乡镇(徐家河乡、耿庄桥镇),9个村,设计流量300秒立方米,河道为复式断面,两侧滩地宽100米左右,纵坡1/10000,河底宽32米。
滏阳河是一条天然河道,发源于邯郸市峰峰矿区,至沧州市献县贾庄桥与滏阳新河汇流,全长422.65公里,总流域面积2.05万平方公里,其中艾辛庄枢纽以上1.442万平方公里。滏阳河自邢台市宁晋县耿庄桥村南入境,至宁新县界,在我县境内长26.5公里,流经3个乡镇(耿庄桥镇、东汪镇、侯口镇),19个村,十字河以上设计流量35秒立方米,艾辛庄枢纽以下设计流量150秒立方米,河底纵坡1/10000。
滏阳新河主要承接滏阳河上游及其支流的洪水,配合中游洼地滞洪工程,使洪水安全下泄,流域面积1.442万平方公里,滏阳新河自邢台市宁晋县艾辛庄枢纽橡皮坝起,至沧州市献县枢纽,长132.4公里。左堤自邢台市宁晋县艾辛庄枢纽起,至沧州市献县贾庄桥,长130.4公里,右堤自邢台市宁晋县耿庄桥镇赵家庄东北起,至献县枢纽,长137.12公里。滏阳新河设计标准为50年一遇,设计流量3340秒立方米;250年一遇洪水校核,校核流量6700秒立方米;深槽设计流量250秒立方米。该河为复式断面,上游为喇叭口状,堤距1.5公里,河槽纵坡1/10000,河底宽11至23米。滏阳新河主河槽自艾辛庄枢纽橡皮坝起至宁新县界在我县境内长3.5公里,流经1个镇(耿庄桥镇),2个村。
汪洋沟全长69.8公里,位于子牙河水系滏阳河上游,发源于石家庄市藁城北席、乐乡之间,流经赵县,并由赵县向南入邢台市宁晋县,在宁晋县小河口村和铺头村间与滏宁渠相接,在东曹庄村汇入滏阳河,是一条重要的平原排涝河道,流域面积1392平方公里。汪洋沟-滏宁渠宁晋段全长39.3公里,流经7个乡镇(宁北街道办事处、换马店镇、经济开发区、凤凰镇、大曹庄镇、东汪镇、侯口镇),38个村,设计流量35秒立方米,河底宽11米,纵坡1/4700。
小漳河起源于邯郸市曲周县西流上寨村西北,至邢台市宁晋县孙家口,全长84.2公里,流域面积507.3平方公里,属排沥河道,防洪标准10年一遇,以右堤为主,河底纵坡1/10000。小漳河自宁晋县耿庄桥镇杨丰头村南入境至孙家口涵洞,汇入滏东排河,在我县境内长10.23公里,流经1个镇(耿庄桥镇),6个村,设计流量80秒立方米,底宽22至27米,河底高程22.21至21.3米。
老漳河自邯郸市曲周县东水町起(以上有支漳河和老漳河上段两条支流),至邢台市宁晋县孙家口涵洞入滏东排河,长65.4公里,流域面积2366平方公里,是黑龙港主要排水河道之一,排涝标准按定雨量法,三日暴雨250毫米设计,300毫米校核。老漳河自邢台市宁晋县耿庄桥镇李家庄入境至孙家口涵洞,在我县境内长6.9公里,流经1个镇(耿庄桥镇),5个村,设计流量390秒立方米,校核流量430秒立方米,纵坡1/10000,设计河底宽63米。
滏东排河上起邢台市宁晋县孙家口涵洞,接纳老、小漳河沥水。沿滏阳新河右堤右侧,经新河、冀县、衡水、武邑、武强、与沧州市交河县冯庄闸分岔,一岔通过冯庄闸与北排河接通,一岔进入连接渠至董敬屯汇入老盐河,全长115.8公里,总控制排水面积4409平方公里,滏东排河自孙家口涵洞起,至宁新县界,在我县境内长3.33公里,流经1个乡镇(耿庄桥镇),2个村,河道底宽67至74米,纵坡1/15000,设计流量432秒立方米,校核流量624秒立方米,孙家口涵洞以上排水面积2366平方公里。
三河沟通是连通北澧新河、滏阳河、小漳河的人工河道,主要作用:一是调节三河之间的洪水,如果汛期北澧新河或滏阳河水大,而小漳河水小,可由三河沟通向小漳河泄洪,减轻滏阳河、北澧新河的负担;二是蓄水灌溉,只要一条河内存水,即可将水拦蓄,三河沿岸均可灌溉。三河沟通自马家台西北北澧新河起,往东至耿庄桥村北穿过滏阳河,再往东至杨丰头村东北与小漳河沟通,全长6.2公里,流经1个乡镇(耿庄桥镇),5个村,设计流量50秒立方米,河底为平坡,河底宽15米,河底高程20.5米。
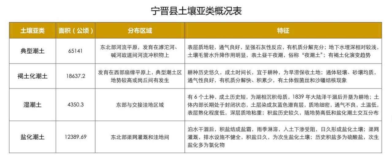
3.6土壤

宁晋县境内的土壤有1个土类(潮土类),4个亚类(典型潮土、褐土化潮土、盐化潮土、湿潮土),10个土属,59个土种。
宁晋县耕地土壤各项养分指标均低于临界水平的土壤;受缺水、干旱影响,次生盐化现象严重;东北部沙质土壤保水保肥能力差。 经过改造,盐化土和沙荒土已生产出粮、棉。
3.7自然灾害
3.7.1气象灾害
宁晋县气象灾害有暴雨、洪涝、冰雹、雷雨大风、干旱、高温、寒潮、干热风等。暴雨、洪涝主要出现在夏季,县境地势低洼,河流较多,故宁晋素有“九河下梢”之称。汛期多条河流的洪水汇集于此,雨季行洪,极易发生洪涝灾害,较大水灾主要出现在1956年、1963年、1996年、2016年、2023年。冰雹一般发生在4-9月份,多发生在午后,最大冰雹可达鸡蛋般大小,小如黄豆粒,可造成农作物减产甚至绝收,冰雹入侵我县以西北方位路径为主。雷雨大风多出现在夏季,风力较大,时间较短,破坏力极强,严重时可使作物倒伏折断或者拔树倒屋,历史极大风速36.6米/秒(2018年),达12级。
3.7.2地震
宁晋县处于地质构造复杂、构造运动强烈的华北地震区,有三条断裂带过境,大地震约百年或数百年一遇。1966年3月8日05时29分,宁晋县耿庄桥至隆尧县牛家桥、马栏一带发生6.8级地震,震中烈度9度,全县死亡1156人,伤7788人。3月22日16时11分和19分,东汪附近先后发生6.7级和7.2级地震,震中烈度10度,极震区面积137平方公里,房屋全部倒塌,全县死亡431人,伤2022人,是近百年较大的一次地震。3月26日23时14分和19分,百尺口、束鹿、冀县交界处先后发生5.2级和6.2级地震,震中房屋倒塌十之七八。
4.自然资源
4.1水资源
根据1956年至2016年水文系列资料统计,宁晋县多年平均水资源总量5845.0万立方米,其中地表水资源量64万立方米,地下水资源量5663.6万立方米,地下水可开采量6211.8万立方米。宁晋县地处宁柏隆地下水漏斗区,兼之受暖温带半干旱季风气候的影响,水资源十分短缺,人均水资源量只有68.4立方米,仅为全国平均水平的3.2%,是全省平均水平的22.3%,节约用水、保护水资源任重道远。
宁晋县地表水用水主要是河道、闸涵,在汛期拦截河道洪水;工业、生活主要采用南水北调引江水和少量黄岗水库水。
宁晋县年度用水总量21600万立方米,其中农业用水13803万立方米,工业用水1380万立方米,生活用水1716万立方米,生态用水4701万立方米。用水水源分别为:地下水6200万立方米,地表水11606万立方米,外流域调水3004万立方米,非常规水790万立方米。
4.2土地资源
宁晋县土地利用情况(2022年)
土地利用类型 | 面积(万亩) | 占土地总面积比例 |
耕地 | 114.03 | 68.43% |
园地 | 4.52 | 2.71% |
林地 | 8.41 | 5.05% |
城镇村工矿用地 | 28.45 | 17.07% |
交通运输用地 | 5.45 | 3.27% |
水域及水利设施用地 | 3.29 | 1.97% |
其他用地 | 2.48 | 1.50% |
4.3矿产资源
4.3.1石油、天然气
宁晋县的石油资源主要分布在晋-45断块、晋-105断块、晋-89断块、晋古-2断块,位于四芝兰、苏家庄、大陆村3个乡镇。荆邱油田位于宁晋县境内,1966年勘探,于1979年开发,是华北油田南部油区主力油田之一。荆邱油田原油为半稠油;李羊杯至四芝兰断块为稠油,尚未开采。目前,宁晋油区地下储量100余万吨。
4.3.2岩盐
在四芝兰镇北孟庄村南约300米处,荆邱油区地下拥有盐矿资源,该区域在2929—3170米之间214米的厚度中,属于膏盐层,即含有石膏和矿盐。据华北油田地质学家推测,晋古45至106井南面的晋古55井含盐层厚,含盐高,地下含盐面积可覆盖荆邱油区,盐区面积在22平方公里以上,储存量约1000亿吨。该盐矿属钙盐型,氯化钠平均品位达92%,硫酸钙5%以下,是中国国内罕见的富矿,开采价值很高。
4.3.3地热
宁晋县地处雄县—宁晋高温带,境内有地热的地下山体呈东低西高特征,地热水储量约600亿立方米,水质属于弱碱类。
5.人口
明代洪武初年,宁晋县仅有310户,2754人。清光绪四年(1878年)增长至43005户,226499人。1949年,宁晋县有96295户,374315人。1955年人口达到40万,1972年突破50万,1987年增长到60万, 1998年超过70万。
根据第七次全国人口普查数据,截至2020年11月1日零时,全县常住人口为745389人,占全市人口10.48%。全县常住人口中,男性人口为381344人,占51.16 %;女性人口为364045人,占48.84%。总人口性别比(以女性为100,男性对女性的比例)为104.75。年龄构成方面,0-14岁人口为189134人,占25.37 %;15-59岁人口为420526人,占56.42%;60岁及以上人口为135729人,占18.21%,其中65岁及以上人口为98130人,占13.16%。
6.政治
王 涛 中共宁晋县委书记
孔军峰 宁晋县委副书记、县政府县长
7.经济
7.1综述
生产总值(亿元) | 三次产业比重(%) | 公共财政预算 收入(亿元) | 城镇居民人均可支配收入(元) | 农村居民人均可支配收入(元) | |
1978 | 1.05 | 75.7:10.7:13.6 | 0.11 | —— | 63 |
1985 | 2.61 | 66.8:21.1:12.1 | 0.13 | —— | 353 |
1990 | 4.70 | 50.9:33.4:15.7 | 0.29 | —— | 437 |
1995 | 16.13 | 47.8:28.9:23.3 | 0.53 | —— | 1573 |
2000 | 25.57 | 36.5:40.1:23.4 | 1.02 | 4571 | 2688 |
2005 | 42.40 | 29.5:49.0:21.5 | 1.72 | 6810 | 3606 |
2010 | 97.76 | 23.8:48.6:27.6 | 4.70 | 13561 | 6200 |
2015 | 164.30 | 16.6:51.6:31.8 | 6.57 | 21462 | 11323 |
2020 | 254.74 | 12.4:52.2:35.4 | 14.00 | 31485 | 17757 |
2021年,宁晋县地区生产总值完成293.63亿元,按不变价格计算,同比增长7.8%;全部财政收入27.27亿元、一般公共预算收入15.7亿元;城镇居民人均可支配收入33280元,同比增长5.7%;农村人均可支配收入19337元,同比增长8.9%。
2022年,宁晋县地区生产总值完成330.02亿元,按不变价格计算,同比增长4.3%;全部财政收入完成26.61亿元、一般公共预算收入完成16.27元;城镇居民人均可支配收入34511元,同比增长3.7%;农村人均可支配收入20536元,同比增长6.2%。
2023年,宁晋县地区生产总值完成330.21亿元,按不变价格计算,同比增长3%;全部财政收入35.49亿元、一般公共预算收入18.81亿元;城镇居民人均可支配收入36444元,同比增长5.6%;农村人均可支配收入21891元,同比增长6.6%。
7.2第一产业
7.2.1综述
宁晋县以实施乡村振兴战略为总抓手,持续夯基础、优结构、延链条、提效益,形成了粮食生产、畜牧、蔬菜食用菌、梨果四大农业特色产业,打造了健康食品、智能农机特色产业集群。宁晋县拥有省级农业产业化联合体4家,市级以上农业产业化联合体10家;市级以上农业产业化龙头企业55家,其中国家级1家,省级以上农业产业化重点龙头企业14家。拥有河北省著名商标14件、河北省名牌产品7个。绿色食品16个,有机农产品18个。2023年,宁晋县农林牧渔业总产值达到64.21亿元;一产增加值完成36.1亿元。
7.2.2农业
宁晋是全国粮食生产先进县、河北省第一产粮大县。粮食播种面积连年保持在190万亩左右,粮食总产90万吨以上。
宁晋是河北省58个蔬菜生产大县之一,尤以生产小黑平菇和创出“菌中皇后”羊肚菌设施栽培高产出名。蔬菜播种面积常年10万亩左右,产量28万吨,其中食用菌5.5万吨、产业产值达10亿元,被评为“北方羊肚菌种植基地县”“河北省羊肚菌特优区”,“宁晋羊肚菌”获评省级区域公用品牌。
宁晋县梨果种植9.3万亩,常年产量保持在27万吨,全国最大的韩梨系超新品种——“创造梨”种植基地在,面积超过1000亩,亩产值超过4万元。“宁晋鸭梨”是省重点推介品牌,被评为“地理标志保护产品”“中国最受欢迎的地理标志产品”称号。苏翠一号梨种植面积7000亩,是河北省最大的苏翠1号种植区。
7.2.3林业
2023年全县完成造林110公顷,林业育苗408公顷,实施病虫害防治作业面积2925公顷,清理林下可燃物1069公顷,救助放生二级以上国家野生保护动物10只;发展林下经济6306亩,实现增收1504万元。
7.2.4畜牧业
宁晋县是“全国畜牧大县”“全国牛奶生产50强县”。截至2023年末,全县奶牛养殖场33家、存栏4.1万头、牛奶年产量10万吨,生猪存栏18.36万头,羊存栏5.96万头,禽存栏256.29万只。全县肉类总产量3.54万吨,禽蛋总产量3.58万吨。
7.3第二产业
7.3.1工业
清代,宁晋县棉纺织业兴起,以丝麻纺织为主,多为家庭手工,亦有小型作坊,未形成规模。民国年间,办起面粉厂、制酒厂。1949年,宁晋县工业总产值104万元,全为轻工业。1954年改造私营手工业。1958年大办地方工业,全民所有制工业兴起,有纺织、食品、机械、制鞋、金属加工等企业,实现工业总产值563万元,重工业占45.8%,工业盲目发展,重产量不重质量。60年代初“调整、巩固、充实、提高”,经济布局趋于合理,工业生产发展。70年代,宁晋县工业由国有工业、县办工业、乡村工业组成,经济成分以国有、集体公有制为主。
1978年,宁晋县有工业企业128家,实现工业总产值5838万元,工业产品主要有纸张、棉布、植物油、化肥、农具、小型拖拉机等,轻重工业比重为48.9:51.1。80年代初实行经济体制改革,扩大企业自主权,调动企业积极性。1983年后,乡镇企业崛起,村及村以下集体和个体企业迅猛发展。1988—1993年,在国营工业企业推行企业承包责任制,进行企业劳动、工资和人事制度改革。90年代,逐步形成纺织、服装、机械、食品、化工、电缆、建材等行业为主的多门类工业结构。1994—2006年开展国营工业企业产权制度改革,转换经营机制。随着民营工业企业发展壮大,单晶硅太阳能、电线电缆、纺织服装、医药化工、机械、食品等逐步成为主导产业。到2023年底,全县共有449家规上工业企业,1—12月份规上工业产值完成977亿元,同比增长1.22%,增加值增速0.9%;
2023年,电线电缆、健康食品、光伏新能源、纺织服装、智能农机、绿色化工六大产业集群完成营收1218.17亿元,同比增长15.78%,上缴税金22.28亿元,增长9.6%;电线电缆产业集群完成营业收入534.26亿元,同比增长26.93%,上缴税金6.11亿元,同比增长21.6%;纺织服装产业集群完成营业收入110.84亿元,同比增长5.1%,上缴税金2.49亿元,同比增长4.58%;健康食品产业集群完成营业收入211.57亿元,同比增长8.42%,上缴税金4.98亿元,同比增长6.72%;光伏新能源产业集群完成营业收入189.55亿元,同比增长5.23%,上缴税金5.15亿元,同比2.69%;能装备制造产业集群完成营业收入101.78亿元,同比增长12.63%,上缴税金0.94亿元,同比增长9.93%;绿色化工产业集群实现营业收入70.13亿元、同比增长16.64%,上缴税金2.59亿元、同比增长9.3%。
截至2023年底,宁晋县培育创新型中小企业254家、省级“专精特新”企业120家、省级“专精特新”示范企业22家、国家专精特新“小巨人”6家、省级技术创新示范企业5家、省级制造业单项冠军企业(产品)12家、建立研发机构121家、上云企业960家(其中制造业上云企业641家);有效期内高新技术企业159家、入库国家级科技型中小企业147家、完成技术合同登记额2.65亿元,吸纳京津技术合同额2300万元、2023年规上工业企业研发费用归集18.6亿元。
7.3.2经济功能区
宁晋经济开发区(大曹庄管理区)位于河北省中南部,始建于2011年5月,是省政府批准设立的首批工业聚集区;2022年12月整合河北宁晋经济开发区与大曹庄管理区管理机构和职能,实行“区区合一”,成为设区市管理的省级开发区。开发区规划面积 22.3 平方公里,入驻企业753家,其中规上企业298家(占全县66.4%)。先后荣获“中国最具发展潜力化工园区十强”“中国电线电缆生产重镇”“河北省光伏产业名区”“河北省玉米深加工产业名区”“国家级绿色工业园区”等荣誉称号。2023年,营业收入完成806.6亿元、同比增长9.3%;税收完成25.5亿元、同比增长4%;一般公共预算收入完成8.3亿元,同比增长4%;固定资产投资完成30.6亿元,同比增长22.7%。
7.4第三产业
7.4.1综述
宁晋县第三产业以交通运输业、邮电业、批发零售餐饮业等为主。2023年,宁晋县第三产业增加值128.38亿元,增长6.3%。其中,批发和零售业增加值14.67亿元,同比增长6%;交通运输、仓储和邮政业增加值8.8亿元,同比增长4.5%;住宿和餐饮业增加值1.3亿元,同比增长11.8%,金融业增加值35.69亿元,同比增长9.3%;房地产业增加值8.9亿元,同比增长3.4%;其他营利性服务业增加值4.78亿元,与上年持平;其他非营利性服务业增加值51.95亿元,同比增长5.6%。六大新兴服务业(金融业,信息传输、软件和信息技术服务业,租赁和商务服务业,科学研究和技术服务业,居民服务修理和其他服务业,文体娱乐业)增加值占第三产业增加值的31.5%;第三产业对经济增长贡献率为77.1%,拉动县域经济增长2.3个百分点。
7.4.2商业贸易
国内贸易方面。改革开放前,宁晋县建立了以国营商业和供销合作商业为主的商贸体制和流通服务网络。1985年开始实施流通体制改革,民营和个体类市场主体及农村集市逐步发展。1996年,商业局、物资局、外贸局三个部门合并组建商贸发展总公司,并在1998年筹备建设县商贸中心;2000年“宁晋商厦”作为全县首个规模化的县商贸中心正式运营。随着商业体系和商贸流通快速发展,居民消费市场由国有企业和集体企业为主的单边活动,逐步转变为多层次、多渠道、多种主体的统筹发展格局;到2008年,形成了以专业市场为主体、大型超市为骨干、民营个体商店(铺)为依托,农村集市为补充的商业体系和流通网络。2010年以来,家乐园集团、沧州信和集团先后入驻宁晋县,建成了天一广场、信和商厦2家大型商业综合体,并引进肯德基、屈臣氏、呷哺呷哺等知名连锁店和品牌餐饮;宁晋县绿源蔬菜果品批发市场不断壮大,聚集了1400多家固定(流动)商户,从事农副产品、快消食品、水产海鲜及日用百货等多种商品批发销售,年交易额达6亿元;中小型商场、超市及便利店快速发展,实现了县、乡镇、行政村全覆盖。同时,互联网的高速发展也带动县域电子商务经济发展,至2022年12月全县登记电商业务的法人企业1500余家、个体商户9000余家,入驻淘宝、天猫、京东、拼多多、抖音、快手等电商平台和直播平台,涌现了河北童泰、河北麦客食品、河北宝丰食品、河北蒂孩儿、河北圣达斯测绘为代表的知名电商企业;凤凰镇、河渠镇、苏家庄镇3个乡镇和东南汪村、杨家庄村等14个行政村分别获评“淘宝镇”、“淘宝村”。2023年,宁晋县社会消费品零售总额81.43亿元,同比增长6.6%,其中限上消费品零售额完成13.90亿元,同比增长11.1%;“福盛泉”品牌荣获国家级“中华老字号”称号。
对外贸易方面,1971年宁晋县始有商品出口贸易,主要出口服装、柳编制品、梨等。1977年成立外贸局,1983年改制为对外经济贸易公司。1998年后,单晶硅(太阳能电池片)成为主要出口产品。(参考资料:宁晋县地方志编纂委员会编.宁晋县志:1979~2008[M].北京:方志出版社,2012.08:354-355.)目前医药化工、光伏、机械配件、纺织服装是我县重点出口行业,产品远销美国、德国、日本、俄罗斯、香港、越南等100余个国家和地区。2023年宁晋县进出口总值28.66亿元,其中出口总值25.31亿元。
7.4.3金融业
2023年,宁晋县金融市场运行平稳,实现金融业增加值3.57 亿元,比2022年增长9.3 %。截至2023年末,宁晋县金融机构存款余额676.27亿元(其中住户存款532.89亿元,非金融企业存款 113.42亿元,广义政府存款29.96亿元),比年初增长82.35亿元,同比增长13.86%;金融机构贷款余额439.53亿元(其中住户贷款163.5亿元,非金融企业及机关团体贷款276.05亿元),比年初增加85.21亿元,同比增长24.05%。
8.交通
8.1公路
宁晋县境内有高速公路1条,国道4条,省道5条,乡道22条,村道572条。
G20青银高速公路宁晋段于2006年通车,过境长度30.745公里,双向四车道。
308国道(文登—石家庄)由新河县界入境,经东汪、凤凰、换马店3镇入赵县界,境内长36.807公里,平原一级路。
230国道(通化-武汉)原233省道(安新线,安国—新河)原为始建于1977年的县道辛新线(辛集—新河),1996年升级为233省道,境内长8.373公里。
339国道 (滨州港—榆林)。原393省道(郑昔线,衡水郑口—山西昔阳)全线修建于1997年,境内长37.059公里,冀州区至县城段为平原一级路。
515国道 (定州-浚县)宁晋县线路全长24.933公里。
234省道(定魏线,定州—魏县)过境全长25.673公里,路面宽12米。
544省道(宁晋--南智邱)宁晋段起自宁晋县城,止于辛集市界,境内长27.553公里。
SLD6省道(隆尧县东方食品城-大曹庄)宁晋段起自隆尧界,止于大曹庄,境内长10.957公里。
主要乡道有东汪、白神首、司荆线、苏黄线、高长线、双曹线、宁米线、大于线、宁于线、司宁线、百大线、曹河线、宁河线、农大线、赵泊线、大贾线、徐北线、讲金线、耿铺线等。
8.2航运
航道
洨河,古称洨水。发源于获鹿县山区由边村入宁晋,在大曹庄村北与槐河(今北沙河)汇流。境内长27公里。宋、元明代为运粮河。明崇祯年间( 1640-1641), 河道淤塞,航运停止。清同治十一年(1872)新挑河疏浚后,引洨水入滏,时有航船通行。民国35年,宁南县政府动员民工挑浚洨、沙河,自高庄桥向东至十字河入滏阳河。丰水季节亦有船舶运行、摆渡。建国后陆路交通发展,桥梁增多,航运停止。
滏阳河,源于邯郸峰峰矿区,自耿庄桥村南入境,北流至小河口村南横穿澧河,呈十字河形。后北流淤塞,滏澧合流,改向东经艾辛庄于侯口东出境。滏阳河属华北平原地下型河流,旧志称“ 博而且深,清而且驶”。明成化十八年(1482)开始通航。清嘉庆十三年(1808)开挖耿家庄(今耿庄桥)等处河道,俾商船民舶畅驶。清光绪二十二年(1896),自耿庄桥接隆平(今隆尧)开挖至十字河,宽10余米,深2.6-3米;又自十字河挖至侯口村,河宽26米,深3.3米,全长25公里,水流通畅,商船上下称便。
澧河,发源于任县,又称澧水。自隆平(今隆尧)张家口入宁晋,向东北流至前、后辛立庄入滏。清同治十一年(1872)自张家口挑浚至关帝庙,宽23米,深3米,汇槐、午、洨、沙、泜诸水入澧河。向东经徐家河、曹家台、史家咀至十字河入滏。宽40米、深4.5米、长16.5公里。民国初,淤积日甚。民国35年(1946),宁南县政府组织直弯、清淤工程,河道顺畅。澧河系滏阳河上游最大支流,水流平缓,适宜航运。建国前后,是县内水运主要航道之一。60年代中期,河水渐浅,时常断流,航运停止。
码头:
北鱼码头,在县南15.2 公里,古槐、午、泜河交汇处。清光绪《宁晋县乡土志》载:“北鱼区系槐、午、澧流经之处。每河水畅流时,帆樯如林、车马辐辏,为阖邑水旱要埠。”
白木村桥码头,康熙十八年(1679)县志载:“白木村桥在县东三十五里滏阳河上。真定、藁城、获鹿、无极、元氏、赞皇、栾城、赵州、井陉、平山、灵寿、柏乡、高邑等县引盐卸于此,起载。”是当时重要的盐运码头。
艾辛庄码头,在县东南19公里滏阳河畔。民国34年(1945)9月,宁南县政府在艾辛庄码头建立国营义和货栈, 民国35年改称瑞丰货栈,占地10亩,商运兼营。运出棉花,运进煤炭、百货等。
耿庄桥码头,在县东南 20.1公里滏阳河畔。1946年至1964年,来往船只常停靠于此,装卸货物、上下旅客。
十字河码头,在县东南16.5 公里史家咀村北,滏、澧河交汇处。清光绪二十三年(1897) 设屯货点,光绪三十二年(1906)设船捐局,是滏、澧水运货物的集散中心。
侯口码头,在县东22.3公里滏阳河口岸。清嘉庆年间始设码头。民国23年(1934),县船员工会在此成立。建国后亦常卸煤炭于此。
水运:明成化十八年(1482),疏通滏阳河,开始水运。清嘉庆五年至十三年(1800-1808)两次开挖隆平、宁晋等处河道,使商民船只畅驶,“上自临水(磁州),下达津沽,来往商船, 帆樯如林”。 清光绪三十二年(1906),邑侯陈钰在十字河设船捐局,收入充作全县学款。民国初,丰水季节来往船只如梭,水运繁忙。“七七事变”后,滏、澧河一度民船断绝,只有日军押送货船行驶。民国34年(1945) 9月,宁南县政府组织民船运输,在耿庄桥、十字河、艾辛庄、侯口等地设屯货点或货栈。1949年,滏、澧河沿岸从事航运的木船20多艘,年航运期260天,货运量6.5万吨。1955年,专营航运的私人船只近30艘,船民120余人。船只多系双身对尾型(俗称对屁股槽)木船,载重量40~50吨。上行靠拉纤行驶,下行则张帆、撑篙、摇橹兼使。入境货物主要是煤炭、食盐、瓷器、日杂百货,运出货物多是棉花、粮食等农副产品。日货运量达1000余吨。1958年,交通局在耿庄桥建航运站,负责组织水路运输,办理水运手续,实行“三统一”管理(统一组织货源、统一调度、统一运价),并对常驻衡水、邯郸的船户定期办理供粮手续。1961年,县人委成立“宁晋县航运指挥部”,统一领导宁晋、新河航运工作。1965年,因河水断流,货源不足,航运机构撤销。丰水季节,尚有航船行驶。1972年大旱,邯郸航运局拖轮搁浅于后辛立庄桥下一年之久,滏阳河停运。
9.社会事业
9.1教育
古代,宁晋县内有孔庙学宫、蒙泉书院、洨滨书院、正学书院等教育机构,还办有若干社学、义学和私塾。宋代至清代,宁晋县共产生文、武进士83人,文、武举人229人。1903年洨滨书院改为官立高等小学堂。到1905年全县有小学堂109所。1930年开办树德中学,1937年停办。1949年,宁晋县有高级小学21所,初级小学273所。1951年成立宁晋县初级中学,1956年增设高中班,更名为宁晋中学。1956年始办幼儿园。“文革”时期,宁晋县几乎村村有小学和初中,呈“小而全、小而乱”的局面,教学质量低下。1979年,有小学374所,初中268所,高中76所。改革开放后对中小学教育进行调整与整顿,压缩撤并学校。1988年,四芝兰中学更名为宁晋二中。1995年,开办第一所民办学校(第一私立学校);当年,全县有小学343所,初中47所,高中2所。1997年普及九年义务教育。因生源减少,2002年起对学校进行撤并。2014年,宁晋县有幼儿园40所,在园儿童23619人;小学185所,在校生52764人;初中19所,在校生17884人;高中4所,在校生7594人。
2023年,宁晋县共有在校学生(含学前班)166724人。其中,幼儿园267所,在园儿童21634人;小学88所、教学点129所,在校生82357人;初中19所,九年一贯制6所,在校生38333人;高中4所、完全中学2所、十二年一贯制2所,在校生17609人;特教1所,在校生117人;中职4所,在校生6674人。现有省级示范性幼儿园8 所、农村示范园20所,省级示范性高中2所。教育系统坚持“立德树人”根本任务,以“孩子好,一切都好”为育人目标,树清风正气、抓主责主业、创品牌学校、守安全底线,在学校党建、教师队伍、办学条件、质量效益、管理水平、校园安全等方面持续发力,教育振兴迈出坚实步伐。顺利通过了市对县政府履行教育职责评价,宁晋县先后获评“国家通用语言文字推广普及先进集体”“河北省第二批义务教育学校课后服务示范县”,宁晋中学被评为“首批全国中小学科学教育实验校”,宁晋五中入选首批“河北省中小学校党建示范校”培育创建单位,大陆村中心小学、宁晋六中被认定为河北省义务教育学校课后服务示范校。
9.2文化
民国时期,县城开办有中华书局、世界书局、英华书店、维新书局、商务印书馆等书店,城隍庙、火神庙建有戏楼,乡村在庙会、年节临时搭台演出。1925年兴建七合茶园,1947年更名为宁晋戏院。1947年,民众教育馆成立,为县文化馆前身。1950年,成立新华书店,兴建人民礼堂。1958年,《宁晋报》创刊,县有线广播站、电影管理站成立,各公社普遍建立电影放映队。1963年建立县图书馆。“文革”时期,文物古迹损失严重。1971年,宁晋戏院拆建,改为人民剧场。80年代,新建了宁晋影院、县图书馆、乡镇文化站、乡镇影剧院等文化活动场馆。1986年,宁晋县文化局和县演出公司相继成立。1987年,设立文物保护管理所,县调频广播电台FM103.8开播。1989年,县电视台试播。1993年开通有线电视。1996年起组织文化下乡活动。2003年,人民剧场、演出公司合并为人民影剧院。 21世纪初特别是2008年以来,工笔画快速发展推广,成为一项产业。 2024年,宁晋县有影剧院1个,体育场馆4个。
9.3卫生
民国时期,西医传入,县城有翟氏医院、道生医院、万育堂、春景堂等中、西医医疗机构以及广昇堂等药铺。1942年霍乱流行全县。1946年成立益民医院。1949年县红十字会成立。1951年,益民医院更名为宁晋县卫生院。1953年建立妇幼保健站。1956年成立卫生防疫站。1958年,各公社普遍设立卫生所,全县建立大队医疗卫生保健站231个。1961年,宁晋县卫生院更名为宁晋县人民医院。1969年始办农村合作医疗。1972年,宁晋县人民医院更名为宁晋县医院。1973年县卫生局成立。1979年,妇幼保健站与县计生门诊部合并更名为宁晋县妇幼保健院。1990年,宁晋县中医院成立,1994年更名为宁晋县中西医结合医院。1995年建立宁晋县精神病院和宁纺职工医院。2000年,实行农村医疗机构“一村一室”,全县共有村卫生室326个。2005年,宁晋县被确定为河北省新型农村合作医疗试点县。2006年,39所乡镇卫生院合并为14所。 2015年,宁晋县卫生局和宁晋县人口和计划生育局合并组建为宁晋县卫生和计划生育局。2019年,按照《宁晋县机构改革方案》(宁字〔2019〕2号)文件要求组建宁晋县卫生健康局。2023年底,全县医疗卫生机构共有588个,其中:公立医院5个;民营医院12个;社区卫生服务(中心)站3个;乡镇卫生院16个(中心卫生院7个、一般卫生院9个);村卫生室367个;诊所、卫生站、门诊部181个;专业公共卫生机构2个;宁晋医云医学影像中心、宁晋净安血液透析中心各1个。全县实有床位4957张,卫生技术人员总数5008人,执业(助理)医师2535人,其中执业医师1577人、注册护士1992人、医护比1:0.78、床护比1:0.4,全科医生总数432人,乡村医生908人。
10.历史文化
10.1名胜古迹
古遗址 | 廮陶城遗址、王舍寺遗址、安上村遗址、尧台遗址、曹皇后梳妆楼遗址、云台寺遗址、小南海奶奶庙遗址、风台遗址、柏房遗址、北鱼遗址、东陈遗址、延白遗址 |
古墓葬 | 北楼下战国墓、西南汪墓群、杨骏墓、段德隆墓、张翀墓、潘底古墓、刘文程墓、老漳河古墓群、曹彬墓、塔底墓群、刘文炳墓、曹鼐墓、南塔庄晋墓、长路墓群、董文灿墓、马轮墓、高文豪墓、杨如霖墓、孟旋吉墓 |
古建筑 | 古丁桥、广济桥 |
古石刻 | 孙庄经幢、开元寺碑、福寿寺碑、文庙碑、钟楼石柱、重修天神庙碑、创建天仙观碑、换马店造像、北陈村造像、光福寺造像、北鱼村造像、南海奶奶庙石刻、圣旨碑、会善桥碑、重修天仙圣母庙碑、重修福胜寺碑、献鲤坊碑、舍田修路碑记、“与谟定命”碑 |
旅游景区 | 泥坑酒文化旅游产业园、童泰文化旅游产业园 、黄儿营红色文化园 |
曹鼐墓:省级文物保护单位,位于东王里村东。为明代状元曹鼐衣冠冢,今遗存石人、石马、神道碑等古迹。
尧台遗址:市级文物保护单位,简称尧台,相传为尧帝禅让舜帝时修筑的高台,秦始皇以砖瓦建亭纪念,明代建成庙宇,清末凋落,今留遗址。
小南海奶奶庙:市级文物保护单位,位于孟家庄。明万历四十二年(1614年),皇家为纪念皇太后李艳妃在天仙观的基础上扩建而成,有大皋、正殿、三皇殿及二皋等古建筑群。损毁于近代,遗有残碑、柱石、石狮子等。1980年重建。
云台寺:市级文物保护单位,位于柏房村南。建于唐开元年间,有大雄宝殿、观音殿、地藏王殿、天王殿及两旁廊房七十二间。兴盛于宋,毁于元、明战火。1997年后重建大雄宝殿、天王殿等。
南关石拱桥:县级文物保护单位,位于县城南关村南。为明代三孔古石桥,横跨汪洋沟之上。
10.2牌坊文化
宁晋县过去是“牌坊县”,宁晋县城是“牌坊城”,明清两代为牌坊建造的顶峰,据考证,清末时遍布宁晋城乡的牌坊有150多座,其中在不足2平方公里的县城内就有30多座,尤其是石坊南路不到800米的街上有11座之多。宁晋牌坊从材质上可分为木柱坊、木瓦结构坊、木石结构坊、石坊及当代钢筋水泥五种,从表意方面大致分为官爵坊、科第坊、诰敕旌表坊、旌表善举坊、孝贤贞烈坊、府衙寺庙坊、历史典故坊、墓地坊八类。县城12座跨街石坊最具代表性,多为四柱三门式,采用高浮雕手法,人物、龙凤、花草等栩栩如生。牌坊既是一种建筑,也是一种历史文化的载体,起到彰显功德、名垂后世、维护封建礼教的作用。到1966年地震前尚存30余座牌坊,多为石坊,极少木坊,后毁于“文革”的“破四旧”运动,全被烧灰铺路。改革开放后,陆续新建“安宁晋福坊”“慈善坊”“凤凰来仪坊”“宁纺集团坊”以及黄儿营、小河庄、尧台村口坊等20余座,立在城乡各处。
官爵功名坊 | 状元坊、大学士坊、都谏坊、黄堂坊、进士坊、御史坊、洨滨书院坊、正谊明道坊、敦义崇道坊、有道之士坊、德学耆儒坊、清朝耆硕坊、正学书院三石坊、清忠耀华坊、谏议坊、太史坊、总宪坊、监察御史坊、两世司农坊 |
建筑门前坊 | 太和元气坊、德配天地-道冠古今坊、仁育-义正坊、显佑伯坊、古丁桥坊、大中丞坊 |
义民贤孝坊 | 王瑄义民坊、高文炳义民坊、王聪启孝子坊、王浡义士坊 |
节烈坊 | 高泰妻孙氏贞节坊、孙昌谷妻张氏贞烈坊、王家干妻高恭人贞节坊、孙缵妻王氏贞节坊、王三极妻张氏贞节坊、郑天祥妻梁氏节孝坊、王明嗣妻张氏贞节坊、石柱王氏家族五节烈坊、北河庄李门赵氏贞节坊、南河庄李氏贞节坊、荆里庄赵三聘妻李氏贞节坊、北及桥黄鹊作歌坊、清标彤管坊、换马店樊氏贞节坊、黄退闫家孟家尚家贞节坊、东陈张瑄妻陈氏贞节坊 |
墓地坊 | 状元曹鼐墓地坊、李氏先茔坊、范氏先茔坊、王经邦墓地坊、刑部尚书冯英墓地坊、郑家墓地坊 |
现代坊建 | 安宁晋福坊、宁纺集团坊、幸福坊、凤凰来仪坊等 |
10.3宁晋工笔画
宁晋工笔画是宁晋县传统文化名片,始于上世纪80年代。目前,宁晋县工笔画形成了“画风独特、画法细腻、晕染到位、题材宽泛”的独特艺术风格,被誉为“最具活力传统文化产业”,宁晋县也先后荣膺“中国工笔画之乡”“河北省民间文化艺术之乡(工笔画)”“中国民间文化艺术之乡(工笔画)”等称号。宁晋工笔画从业群体大、辐射带动能力好,从业人员达到7000余人,分布于全县10多个乡镇30多个村,并以宁晋为中心辐射到柏乡、临城、隆尧、新河等周边县市,在弘扬中华优秀传统文化、促进乡村文明、助力乡村振兴方面发挥了积极作用。2023年,工笔画小镇入选全国“一县一品”特色文化艺术典型案例,393艺术中心改造提升设计方案荣获英国伦敦设计金奖,河渠工笔画小镇使我县工笔画这张文化名片更加靓丽,在带动全县工笔画产业再上新高度,推进乡村振兴、实现共同富裕中发挥重要作用。
11.特产美食
宁晋鸭梨:果实呈倒卵圆形,果形端正,鸭头状突起明显;单果重≥200g,果皮绿黄色,表面光洁,果点小;果皮薄微有蜡质,肉质细,脆、石细胞少,酸甜适中,具清香味。果实可溶性固形物含量≥11.5%,固酸比≥70。
宁晋雪梨:个大味甜、洁白如玉,又称“象牙梨”。其肉甘甜清香,质地清脆多汁。高产、优质、早熟、耐储藏。单梨平均重225至300克,含可溶性固形物12%~16%,可溶性糖6.4%,可滴定酸0.08%。并含有脂肪、蛋白质、矿物质、碳水化合物和各种维生素,甜脆可口。
食用菌:1982年起群众自发种植,2001年后达到规模生产。以平菇为主,有金针菇、草菇等十几个品种,年产3万多吨,销往国内外。
泥坑酒:始产于1916年。以优质红粮为原料,具有清澈透明、窖香浓郁、醇香柔和、回味悠长之特点。泥坑酒酿造技艺为河北省列入省级非物质文化遗产。
宫面:清末民国时期原产于褚家庄,为特制手工挂面,面条细而且空心,色白而微青,柔韧而晶亮,开锅下面,一滚即熟,口感爽滑筋道,嚼之有弹性、韧性。
饸饹:用荞麦面和面,将一块面团放在漏床上挤压出一根根饸饹条,直接落进锅煮,煮熟后捞在碗里,浇上清汤、肉卤,撒上香菜即成。其特点是筋道,耐嚼,清香。
12.著名人物
纪昌,纪昌庄人,春秋时期神射手,飞卫弟子,《列子-汤问第五》有“纪昌学射”典故。
李左车,小南里村人,秦末汉初谋士。初依附赵王武臣,封广武君。后归附韩信,为西汉开国功臣。
尹赏,字子心,杨氏县(今宁晋县)人,西汉酷吏。任长安令、江夏太守期间,因整顿治安、捕杀盗贼而闻名。
曹彬(931—999),字国华,延白村人,北宋开国名将。率军征伐北汉、南唐、辽,官至检校太师、同平章事,拜枢密使。
曹皇后(1015—1079),延白村人,祖父曹彬。景佑元年(1034年)册封为皇后,历经仁宗、英宗、神宗三代,历为皇后、皇太后、太皇太后。
曹佾(1018—1089),延白村人,曹彬之孙,曹皇后之弟。俗称曹国舅,为民间传说的“八仙”之一。官至护国军节度使、检校太师、守太保、开府仪同三司充太一宫使、济阳郡王。卒赠太师,追封沂王。
曹利用(971—1029),字用之,赵州宁晋人。北宋重臣。奉命与契丹和议,订立“澶渊之盟”。官至枢密使、同平章事。
董锡,字伯禄,东南王村人。历任监察御史,嘉议大夫,保定路清工匠提领,河南路总管,工、兵、刑部尚书。
曹鼐(1402—1449),字万钟,别号恒山先生,东王里村人。明宣德七年(1432年)中状元。历任泰和县典史、经筵讲官、侍讲学士、翰林学士、吏部左侍郎兼学士等职,入值文渊阁参与机要事务十年。在土木堡之变中遇难。
蔡叆(1496—1572),百尺口村人,明朝御史,巡察浙江、南直隶、河南等地,后被罢官,回乡兴办教育。
王怀庆(1875—1953),字懋宣,南塔庄人,北洋军将领。参加甲午战争、抗击八国联军、镇压滦州起义、镇压外蒙古叛乱、直奉战争等战事。官至北洋步军统领、北京卫戍总司令、热察绥巡阅使兼热河都统。
李桂云(1910—1988),女,号丹秋,小柳庄人,河北梆子表演艺术家,京梆艺术创始人。
陈强(1918—2012),河北省宁晋县徐家河村人 [103],电影表演艺术家,2012年6月26日晚21点38分在北京安贞医院逝世,享年94岁 [105-106]。
陈佩斯(1954— ),陈强之子,籍贯河北省宁晋县徐家河村,喜剧演员,表演艺术家。
赵忠祥(1942—2020),著名播音员、主持人。
李全贵,河北省宁晋县人,1938年9月参加八路军,同年入党。曾任中国人民解放军南京政治学院副校长。
张伯礼(1948— ),祖籍宁晋,出生于天津,“人民英雄”、中医内科专家、中国工程院院士、天津中医药大学名誉校长,第十四届全国人民代表大会代表。
李兆申(1956— ),河北省宁晋县人,中国工程院院士,现任第二军医大学长海医院消化内科主任。
刘江江(1985— ),河北省宁晋县人,青年导演、编剧,2023年凭借电影《人生大事》获得第1届金熊猫奖电影单元最佳导演奖。
13.所获荣誉
2019年11月,宁晋县入选第二批国家农产品质量安全县。
2019年12月,宁晋县入选全国农村创新创业典型县。
2020年4月,宁晋县入选2020中国医疗服务百佳县市。
2020年9月,宁晋县入选河北省食品产业强县(市、区)(创建型)。
2021年2月,宁晋县入选河北省高标准农田整县推进示范县。
2021年4月,宁晋县入选2020年全省农业产业化先进县。
2021年4月,宁晋县入选河北省卫生县城。
2021年6月,宁晋县入选全国农民合作社质量提升整县推进试点单位。
2021年7月,宁晋县入选全国农业科技现代化共建先行县。
2021年10月,宁晋县入选2021年度河北省新媒体“十强县”。
2021年12月,宁晋县入选全域综合整治国家试点。
2021年12月,宁晋县入选2022年省秸秆综合利用试点县。
2022年5月,宁晋县入选河北省青年发展友好型城市试点县。
2022年6月,宁晋县入选2022年中央财政支持普惠金融发展示范区。
2022年6月,宁晋县入选2022年度省农业产业化创新先行县。
2022年6月,宁晋县入选2022年河北省第一批“洁净城市”。
2022年9月,宁晋县被省政府支持创建全国产业转型升级试验区先行县。
2022年9月,宁晋县入选河北省第二批退役军人投身乡村振兴工作项目试点县。
2022年12月,宁晋县入选河北省社会信用体系建设典型城市县级试点。
2023年1月,宁晋县入选全国自然资源节约集约示范县。
2023年3月,宁晋县入选全国深化农村集体经营性建设用地入市试点县。
2023年3月,宁晋县入选河北省2023年度农业产业化创新先行县。
2023年6月,宁晋县入选河北省深化农村集体经营性建设用地入市试点县。
2023年6月,宁晋县入选全国县域自然灾害综合风险普查成果应用试点。
2023年7月,宁晋县入选河北省宜居宜业和美乡村建设首批试点县。
2023年8月,宁晋县入选全国智慧广电乡村工程试点县。
2024年1月,宁晋县入选国家知识产权强县建设试点县。
扫一扫分享到手机端